Can a new taxonomy clear confusion in MMC and industrialised construction?
The BSI has developed a new taxonomy that it hopes will clear the confusion in MMC and industrialised construction. The BSI wants the construction industry to give its feedback on the taxonomy.

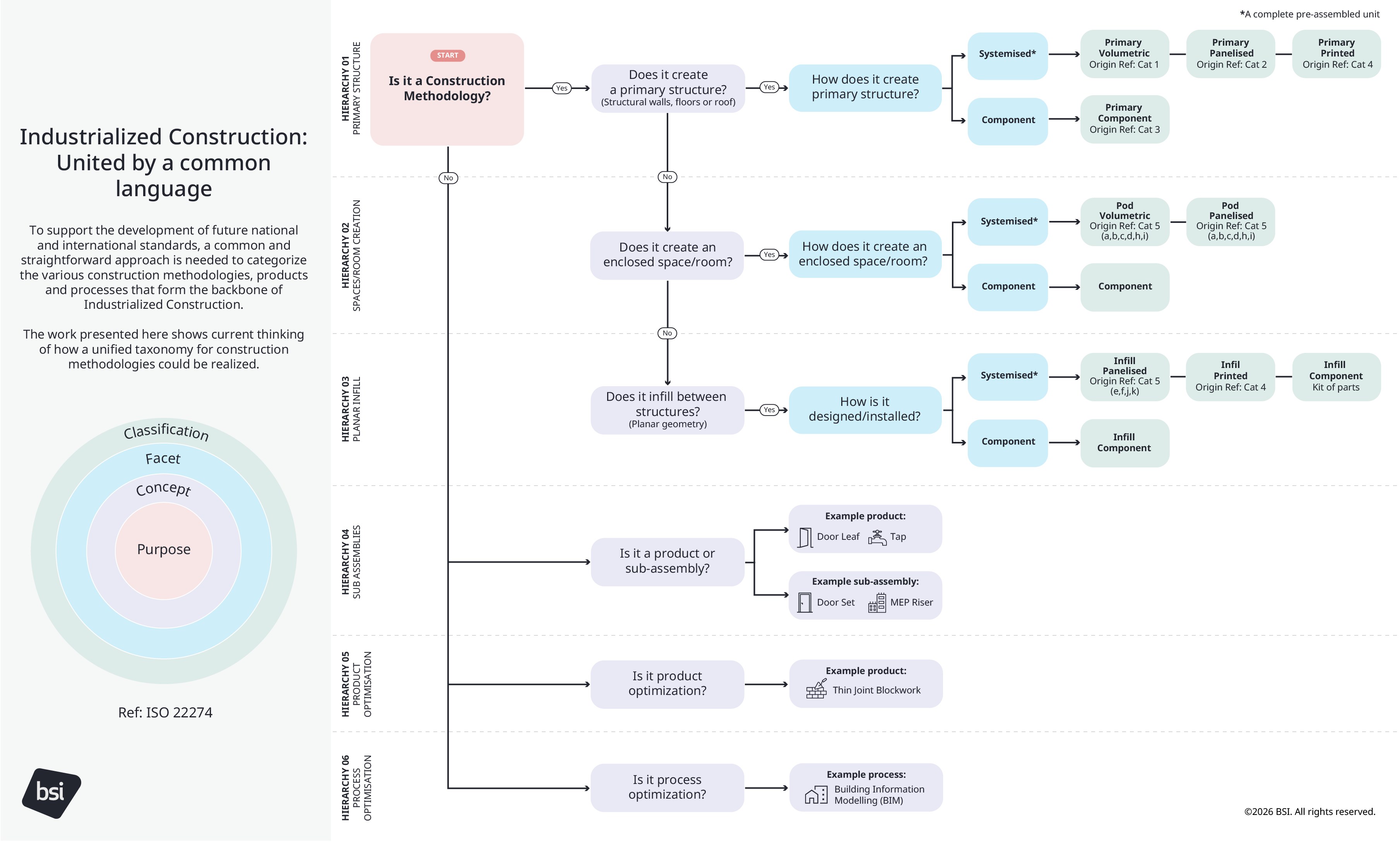
The new taxonomy has arisen because the BSI has recognised that the term ‘industrialised construction’ brings together “client demand, DfMA and MMC into a single holistic approach, but because [it] spans so many concepts, terminology can be inconsistent and difficult to communicate, slowing adoption across the sector”.
It cites this example of potential confusion: “Terms like ‘panelised’ are widely used, but often inaccurately. Today, the word might refer to assemblies (eg, facades), load-bearing elements (eg, external walls), [or] non-load-bearing elements (eg, partition walls).
“Currently, these elements are grouped together. However, they serve very different purposes and require different characteristics, behaviours and testing.” BSI says this oversimplification:
- creates confusion in design and specification;
- inaccurately groups low-risk technologies with high-risk ones;
- increases perceived risk among insurers, regulators, and clients;
- slows down the adoption of proven MMC solutions; and
- stops the sector being able to assess or compare the performance of different MMC solutions.
“To unlock the promise of industrialised construction, the sector needs a more accurate, characteristic-based way to talk about what we build.”
Thus, the BSI Standards Committee CB/301 (Modern Methods of Construction) is developing a classification system grounded in the MMC Definition Framework and international classification principles described within BS ISO 22274.
United by a common language

This proposed taxonomy categorises construction methodologies using core characteristics, such as primary structure, functional areas, infills and sub-assemblies. Within each level, solutions are also grouped by complexity (system vs component) and further refined by unique characteristics.
Returning to the earlier example, the catch-all term ‘panelised’ is replaced with more precise categories such as: point-loaded panelised; UDL panelised; and steel frame.
“This creates a shared language that supports clarity, precision, safety, and further increases the level of precision by overlaying ‘materiality’ as a category,” the BSI said.
The taxonomy infographic can be downloaded. Feedback should be sent to Sophie Sherwood by the end of March. If the taxonomy is well received, BSI Standards Committee CB/301 hopes to use it to inform future ISO standards and create new British Standards.
Matthew Egan, chair of the committee, added: “This is your opportunity to shape how MMC is defined, structured and assessed going forward. Clearer routes to compliance, better alignment with the building safety regime, greater confidence from lenders and insurers, reduced friction in procurement, and a shared language across the supply chain will only emerge if the industry engages and helps build that consensus.”
Keep up to date with DC+: sign up for the midweek newsletter.